变压器自感与互感
变压器的绕线方向、同名端、自感、互感这些概念在我刚接触的时候对我带来不少困难。一方面是我对变压器的生产流程不了解,另一方面是变压器的原理符号却异常简单。这里不妨从初中学的线圈和磁芯开始。如果两个线圈缠绕在一个磁芯上,当给两个线圈通的电流产生的磁场方向相同时,两个线圈电流流入或电流流出的管脚即为同名端。因此绕线方向与是否为同名端没有关系,关键在于两个线圈产生的磁场方向是否一致。对于一个线圈来说施加在线圈两端的电压会在内部产生电流,而磁线圈自身感应的电流会阻碍原来的电流变化,这就是自感。缠绕在同一个磁芯上的另外一卷线圈在被变化的磁场切割的时候会在自身的线圈上产生电动势,这就是互感。

如图所示,当初级流入的电流方向为A流向B时,在磁芯内产生的磁场方向为顺时针。假如外界给次级施加的电流方向为C流向D时在磁芯内产生的磁场方向也为顺时针,那么我们可以说AC或者BD为同名端。既然同名端的本质是外界施加的电流产生的磁场方向一致,那么在互感发生时两个线圈的同名端电流方向一定是相反的,这对于电流和电压方向的判断很有帮助。测量初级或次级电感时需要将另外一侧的线圈开路,避免能量流失导致测量不准。而在测量漏感时则需要将另外一个线圈短路,以使线圈能量被迅速消耗掉。
反激电源拓扑
原理说明
反激电源尽管基本上都是降压应用,但是实际上与Buck-Boost拓扑比较相似。我们首先忽略变压器耦合及传递能量的细节,只需要记住变压器的原边先充能然后通过副边将能量释放出去即可,也就是说变压器两侧的电感不会同时充能和释放能量。由于变压器的匝数比和电感量之比存在代数关系,我们不妨先以匝数比1:1来举例。既然初次极的感量也完全相同我们不妨先把初次极的线圈绕组看作一个电感——初次极共用一个电感,这个电感一端与地固定连接(此处先将初次极的地视作共地),另一端与初级电源和次级电源交替连接。从这个角度来看这与Buck-Boost变换是完全等同的,变压器的存在只不过是在满足初次极隔离的前提下实现了原来功率电感的能量传递而已。

能量传递过程
变压器是能量传递过程中不可或缺的存在,在正常工作的情况下初级的高压先对线圈进行充能,此时次级回路需要关闭以保证变压器中存储足够的磁能。充能结束后将初级的电流回路关闭同时将次级的电流回路打开,磁能将通过次级回路进行释放。
MOS管性能
开关性能
MOS管为开关器件,开关频率可以到达几百K甚至到达M级别。由于制作工艺和焊接的限制,MOS管的寄生电容和寄生电感会大幅限制开关频率以及导通和关断时间。特别是MOS管的密勒效应,这会增加MOS管的导通时间,进而限制开关频率。
直流电阻
MOS管导通时候内部沟道的分布是不均匀的,比如N-MOS的N沟道在漏极比源极更窄,这限制了MOS能承受的电流大小。另外由于工艺的限制DS之间存在直流电阻Rds,在流经电流的此电阻发热并且会随着温度的增加阻值也会进一步增加。
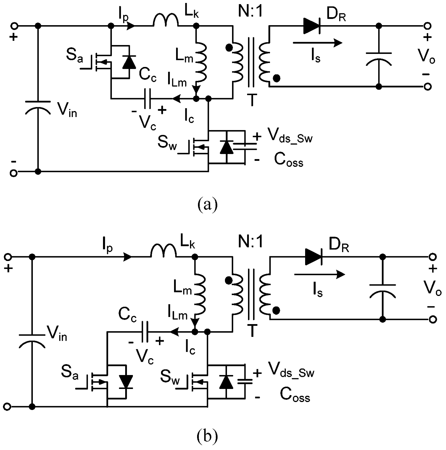
初级钳位电路
实际生产的变压器会有部分能量无法完全耦合到另外一侧,这部分能量可以等效为一个与原来线圈串联的功率电感Lleak所存储的能量。以初级侧举例,当初级测回路关闭时主线圈的能量全部耦合到次级,次级产生的电流回路会在次级的线圈上产生感应电压,由于耦合关系的存在次级的感应电压会反射(或者说感生)到初级。由于线圈比n往往大于1,这意味着反射过来的电压需要乘以n,这时MOS的漏极电压$Vds=Vin+n \times Vout$。此外由于Leak的能量在Leak和MOS的Coss之间谐振,导致Vd的电压进一步增加。如果不在回路中增加阻尼以吸收漏感的能量,这会不但给MOS管带来很大的电压应力也会带来EMC相关的挑战。
RCD是比较常见的一种方式,Diode的存在是为了保证只在初级回路关闭的时候导通,C的存在是为了从Lleak吸收更多电流以减少Coss的谐振,R的目的是为了吸收C上存储的能量。此外稳压二极管串接二极管也是比较常见的电压钳位方式。
损耗分析与能效提升
反激拓扑电路的损耗在原边主要发生在开关器件上,而副边的损耗主要发生在整流二极管上。对于小功率的设计来说副边使用普通的肖特基二极管即可满足整流需求,但是对于大功率应用场景来说二极管正偏时正向导通压降带来的功率损耗是不可忽视的。市面上比较常见的处理方式是使用同步整流芯片(内部集成MOS管)或者使用MOS管代替肖特基二极管,在检测到副边需要正偏时打开MOS管,在副边反偏时关闭MOS管。
磁芯损耗
磁化曲线的横轴为磁场强度,纵轴为磁感应强度。磁场强度与线圈的匝数、电流大小成正比,与磁路长度成反比。磁场强度乘以随着线圈中的电流增加,磁场强度逐渐增加,磁芯的磁畴开始逐渐偏转至与磁场方向相同。中可以看出
MOS开关损耗与导通损耗
导通损耗指的是原有电路固有的电阻在流过电流的时候产生的损耗,一般指$Rds(on)$在开关管开通时候产生的损耗$P(s)=R \times I^2$。开关损耗指的是MOS管在开关过程中由于漏源极之间会存在同时有电压和电流的情况,此时$P(d)=Vds \times Ids$。针对MOS管的能效提升也都是围绕这两个损耗进行的。
RCD电路损耗
RCD电路本质上都是吸收漏感的能量,通过增加阻尼的方式减小$Lleak$与MOS的$Coss$谐振,能量会被电阻$R$吸收。
准谐振电路
简单来说准谐振电路利用次级线圈没有释放完全的能量(此时次级电流已经为0)在初级线圈电感和MOS管输出电容$Coss$之间谐振的现象,在$Vds$电压跌至谷底时打开MOS管给初级进行充能。由于降低了$Vds$电压,因此大幅降低了开关损耗,尤其是在高频开关下。沿用这个思路,如果能进一步降低$Vds$也就能进一步降低开关损耗。当MOS管两端的电压降低至0V附近时开通MOS管,就能近似于完全消除开关损耗,这就是ZVS——零电压开关。
ZVS(零电压开通)
零电压开关目前有很多实现方法,初级有源钳位或者利用次级MOS管均可以实现。两者实现的思路是一致的,即利用电感电流不能突变的特性抽取MOS的$Coss$电容上的能量(最终会使$Vds$两端的电压差为MOS体二极管的导通压降)。
ACF(有源钳位)电路实现ZVS
有源钳位需要在初级回路引入一个谐振电容$Cr$,利用$Cr$与漏感进行谐振,只需在合适的时机切断谐振即可强迫抽取$Coss$的能量。实现方式既可以使用nMOS实现也可使通过pMOS实现,如下图所示。

目前市面上主流方案均使用a类型,当系统处于稳态时各个器件的工作情况如下:
-
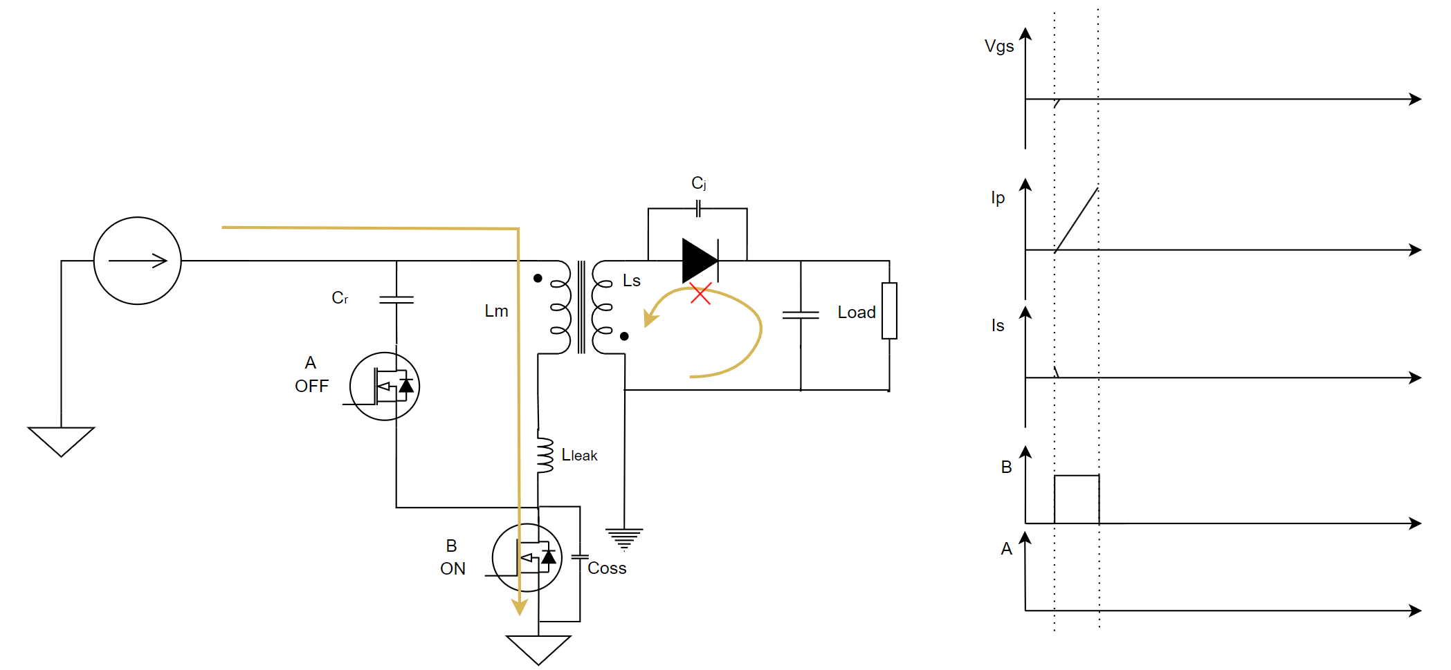
初级励磁电感$Lm$充能

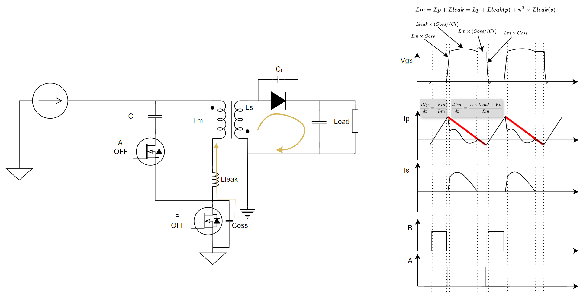
初级电感励磁 B打开后施加在初级励磁电感上的电压始终为输入电压(励磁电流在励磁电感没有饱和的时候会产生与输入电压相等的自感电动势),故励磁电感上的电流变化率表达式如下所示: $$ {\frac{d(iP)}{dt}}={d(iLm) \over dt}={Vin \over Lm} $$
-
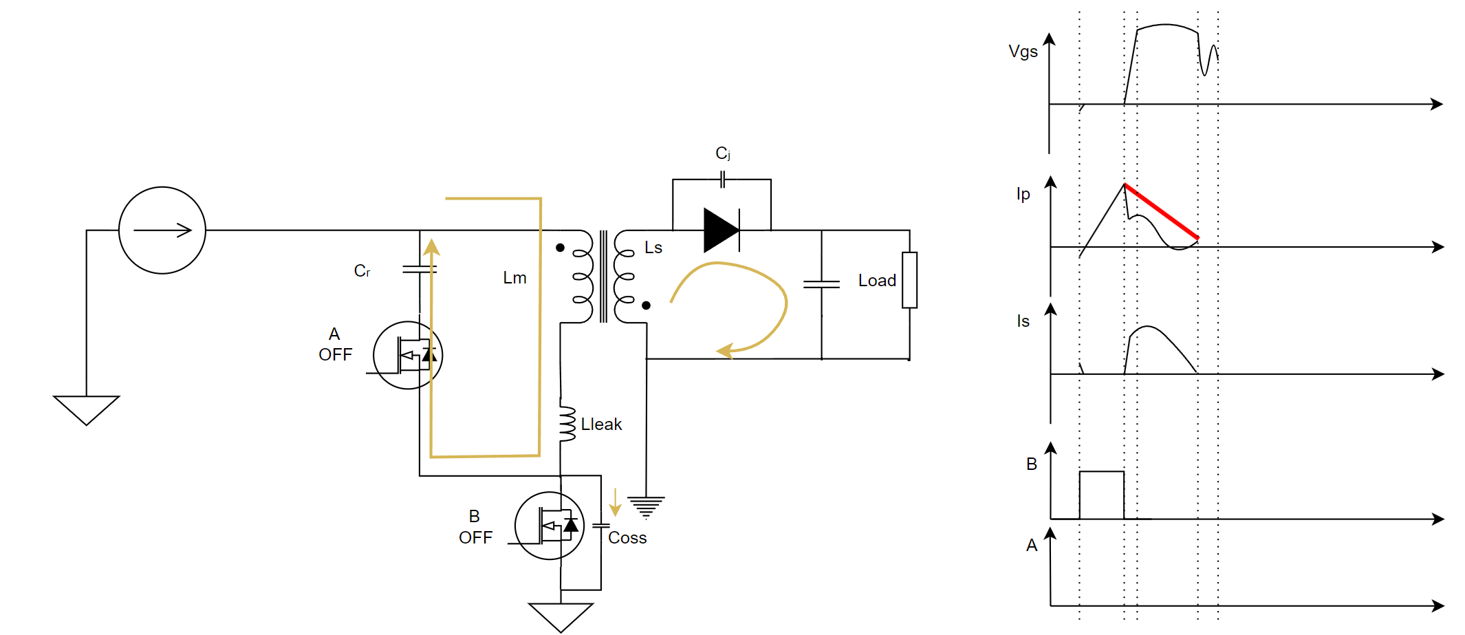
次极正偏

次级正偏 在B关断的过程中,由于$Rds$逐渐增大致使$Vds$逐渐增加,此过程中$iLm$会少量增加,当$iLm$增加至最大值的时候$Vds$值刚好为$Vin$。然后励磁电感上的能量开始与$Coss$谐振,使$Vds$进一步增加直至$Vds=Vin+n*Vout$,次级正偏。需要说明的是在B关断之后的短时间内$i_\text{P}$会迅速由${i_\text{P}}(max)$降至0而$i_\text{S}$由0升至${i_\text{S}}(max)$,初次极电流之和(考虑初次极匝数比)仍与励磁电感上的电流相等。
-
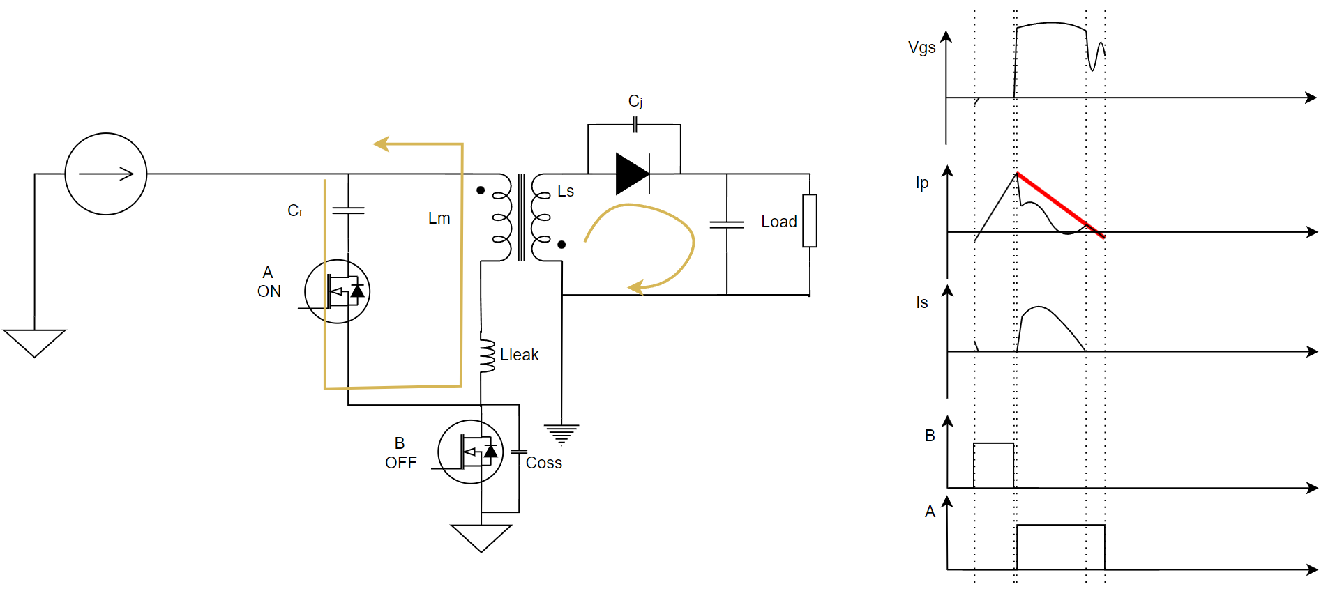
初级漏感$Lleak$与$Cr$谐振
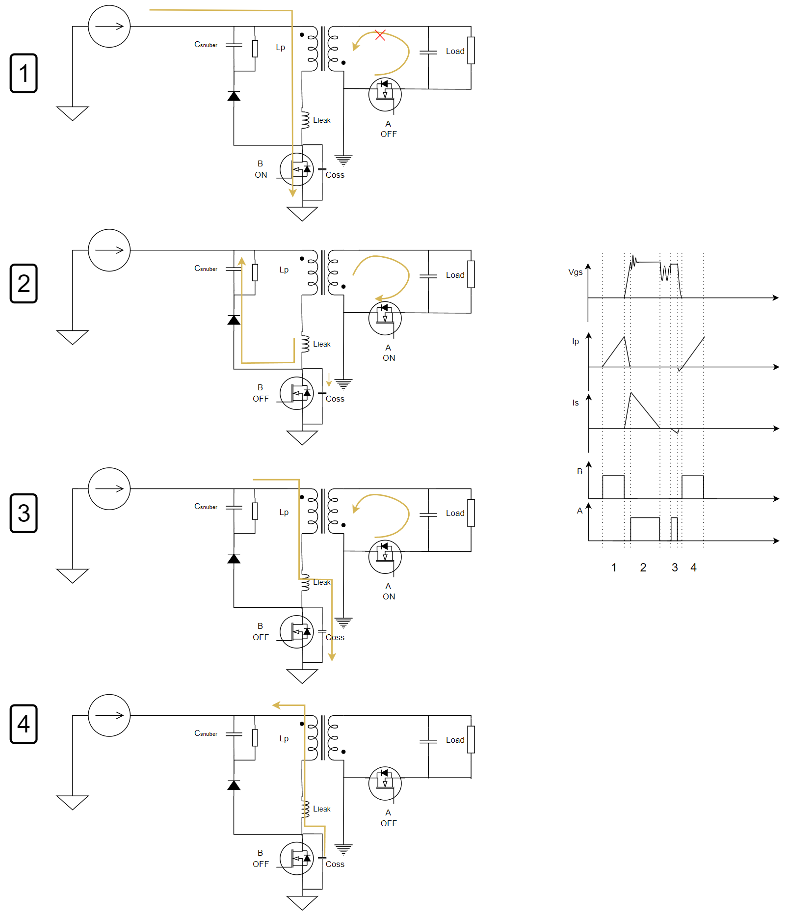
次极开始有正向电流流通后将A打开,这时漏感能量将会在$Cr$和$Lleak$之间谐振。在B关断后次级正向导通前的这段时间内,励磁电感除了需要给$Coss$充能之外还需要给$Cj$充能,在这个过程中初级会出现Current Dip现象。由于初次极电流之和为励磁电感电流,因此初级的Current Dip越显著则表明有更多的电流被传递到了次级。在参考资料1中对于Current Dip有详细分析,这里我简单列举一下分析过程。在B关断后A打开之前,A和B的$C_{oss}$及次级的$C_j$都会参与初级励磁电感的谐振中。如果将AB的寄生电容看作相等的话,漏感电流表达式如下所示。 $$ i_{leak}\approx I_{lm(max)}\times \frac {2C_{oss}}{2C_{oss}+\frac {C_j}{n}}+(I_{lm(max)}\times \frac {\frac {C_j}{n}}{2C_{oss}+\frac {C_j}{n}})\times \cos (\frac {1}{\sqrt {\frac {2C_{oss}\cdot C_j/n}{2C_{oss}+C_j/n}\cdot L_p}}\times t) $$ 这意味着最大的Current Dip值为$2\times (I_{lm(max)}\times \frac {\frac {C_j}{n}}{2C_{oss}+\frac {C_j}{n}})$,其大小与$C_j$和$C_{oss}$的比值相关,不难看出$C_j$相对越大Current Dip也就越大,需要注意的是只有在$\pi\cdot\sqrt{\frac{2C_{oss}\cdot C_j/n}{2C_{oss}+C_j/n}\cdot Lp}$时间内$C_j$和$C_{oss}$都没有完全充能的时候才会出现Current Dip最大值。
Current Dip -
Vds电压被励磁电感$Lm$拉低至0V附近

Cr电容与励磁电感谐振 当励磁电感能量无法维持次级正偏时,漏感的能量在$Lleak$和$Cr$之间谐振转变为$Lp$和$Cr$之间的谐振。由于谐振的周期变大,在波形图上可以看出原本振荡的电流波形变成了近似于一条直线的波形,此后开始与谐振电感电流重合。随着谐振的持续,励磁电感的电流方向发生翻转。这时关闭A,励磁电感的电流大小无法突变,因此必须从$Coss$上吸取能量以维持电流的大小(此时$Lm$与$Coss$谐振)。随着谐振的继续进行,$Coss$上的电压最终被抽空,此时$Vds$接近0V。这时打开B就可以实现“零电压开关”,整个过程的波形图如下所示。在本文中A在初级励磁之后就几乎一直保持开启状态,实际上在参考文献中2也提出只在下次励磁前短暂开启A可以实现更高的轻载效率以及更好的控制电路。

利用次级MOS实现ZVS
比较主流的利用ACF来实现ZVS功能的方式为在初级侧利用两个开关管来实现漏感能量的回收,但是也可以通过次级实现ZVS开关。相关的专利见参考文档3,目前PI公司的InnoSwitch 5代也采用类似方案。在稳定工作状态时各个器件的工作状态如下所示,这种方案的优点是在不额外增加器件的情况下减少了初级功率MOS的开关损耗,但是漏感的能量却没有办法利用起来。这个方案的难点在于次级MOS管的控制,在参考文档4中对于这种方式的控制难点进行了分析。

ZCS(零电流关断)
次级同步整流MOS管在流过电流为0的时候关断以消除开关管应力减少谐振。在ACF电路中如果初级谐振电流在次级关断之前没有与励磁电感的电流相等的话(也就是次级回路电流不为0的话),在关闭次级同步MOS的瞬间会在MOS管的DS之间产生开关损耗和震荡。在DCM模式下一般不会出现这个情况,CCM工作模式应注意此问题。


AHB电路分析
准备中……